绿血脂(ベザトールSR錠100mg)


一、特征说明
1、脂質生合成に対する作用
(1) コレステロール生合成抑制
アセチルCoAからメバロン酸に至るコレステロール生合成過程を抑制する(ラット、ヒト、in vitro )。
(2) トリグリセリド生合成抑制
アセチルCoAカルボキシラーゼ活性を抑制し、トリグリセリドの生合成を抑制する(ラット、in vitro )。
2、リポ蛋白代謝に対する作用
(1)高トリグリセライド血症患者のLPL(リポ蛋白リパーゼ)活性及びHTGL(肝性トリグリセリドリパーゼ)活性を亢進し、リポ蛋白の代謝を促進する。
(2)II型高リポ蛋白血症患者のLDLレセプターの活性を亢進し、LDLの代謝を促進する。
中文翻译:
1、对脂质生物合成的作用
(1) 抑制胆固醇生物合成
抑制从乙酰辅酶A到甲羟戊酸的胆固醇生物合成过程(大鼠、人体,体外实验)。
(2) 抑制甘油三酯生物合成
抑制乙酰辅酶A羧化酶活性,从而抑制甘油三酯的生物合成(大鼠,体外实验)。
2、对脂蛋白代谢的作用
(1)增强高甘油三酯血症患者的脂蛋白脂肪酶(LPL)活性及肝性甘油三酯脂肪酶(HTGL)活性,促进脂蛋白的代谢。
(2)增强II型高脂蛋白血症患者的低密度脂蛋白(LDL)受体的活性,促进低密度脂蛋白(LDL)的代谢。
二、规格
100錠[10錠(PTP)×10]。
三、性状
白色,フィルムコート錠。
中文翻译:
白色,薄膜衣片。
四、成分说明
有効成分:1錠中日局ベザフィブラート100mg。
添加剤:乳糖水和物、トウモロコシデンプン、無水ケイ酸、ポビドン、ステアリン酸マグネシウム、ヒプロメロース、マクロゴール、タルク、酸化チタン、ポリソルベート80。
中文翻译:
有效成分:每片含日本药局方规定的苯扎贝特100毫克。
添加剂:乳糖水合物、玉米淀粉、无水硅酸、聚维酮、硬脂酸镁、羟丙甲纤维素、聚乙二醇、滑石粉、二氧化钛、聚山梨酯80 。
五、功能主治
高脂血症(家族性を含む)。
中文翻译:
高脂血症(包括家族性高脂血症)。
六、用法用量
通常、成人にはベザフィブラートとして1日400mgを2回に分けて朝夕食後に経口投与する。
なお、腎機能障害を有する患者及び高齢者に対しては適宜減量すること。
中文翻译:
通常,对于成年人,以苯扎贝特计,一日400毫克,分2次,于早晚饭后口服给药。
另外,对于患有肾功能障碍的患者以及老年人,应酌情减少用药剂量。
七、注意事项
1、あらかじめ高脂血症の基本である食事療法を行い、更に運動療法や、高血圧・喫煙等の虚血性心疾患のリスクファクターの軽減等も十分に考慮すること。
2、投与中は血中脂質値を定期的に検査し、治療に対する反応が認められない場合には投与を中止すること。
中文翻译:
1、应事先实施作为高脂血症基础的饮食疗法,并且还要充分考虑进行运动疗法,以及减轻如高血压、吸烟等缺血性心脏病的风险因素等方面。
2、在用药期间要定期检查血脂水平,若未观察到对治疗的反应,则应停止用药。
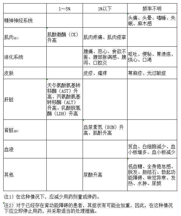
八、副作用
1、横紋筋融解症(頻度不明)
筋肉痛、脱力感、CK上昇、血中及び尿中ミオグロビン上昇を特徴とする横紋筋融解症があらわれ、これに伴って急性腎障害等の重篤な腎障害があらわれることがあるので、観察を十分に行い、このような症状があらわれた場合には直ちに投与を中止し、適切な処置を行うこと。
2、アナフィラキシー(頻度不明)
ショック、アナフィラキシー(顔面浮腫、口唇の腫脹等)があらわれることがある。
3、肝機能障害、黄疸(いずれも頻度不明)
AST、ALT、γ-GTPの上昇等を伴う肝機能障害、黄疸があらわれることがある。
4、皮膚粘膜眼症候群(Stevens-Johnson症候群)、多形紅斑(いずれも頻度不明)

中文翻译:
1、横纹肌溶解症(发生频率不明)
会出现以肌肉疼痛、乏力感、肌酸激酶(CK)升高、血液及尿液中肌红蛋白升高为特征的横纹肌溶解症,并且可能会伴随出现急性肾损伤等严重的肾损伤情况。因此,要充分进行观察,若出现此类症状,应立即停止用药,并采取适当的处理措施。
2、过敏反应(发生频率不明)
可能会出现休克、过敏反应(面部水肿、口唇肿胀等)的情况。
3、肝功能障碍、黄疸(二者发生频率均不明)
可能会出现伴有天冬氨酸氨基转移酶(AST)、丙氨酸氨基转移酶(ALT)、γ-谷氨酰转肽酶(γ-GTP)升高等情况的肝功能障碍、黄疸。
4、皮肤黏膜眼综合征(史蒂文斯-约翰逊综合征)、多形红斑(二者发生频率均不明)

九、禁忌
1、人工透析患者(腹膜透析を含む)。
2、腎不全などの重篤な腎疾患のある患者。
3、血清クレアチニン値が2.0mg/dL以上の患者。
4、本剤の成分に対し過敏症の既往歴のある患者。
5、妊婦又は妊娠している可能性のある女性。
中文翻译:
1、人工透析患者(包括腹膜透析患者)。
2、患有肾衰竭等严重肾脏疾病的患者。
3、血清肌酐值在2.0毫克/分升及以上的患者。
4、对本药剂成分有过敏史的患者。
5、孕妇或可能已怀孕的女性。