红血脂(リピディル錠80mg)


一、特征说明
核内受容体 peroxisome proliferator-activated receptor α(PPARα)を活性化して種々の蛋白質の発現を調節することにより脂質代謝を総合的に改善させ、血清コレステロール濃度と血清トリグリセライド濃度を低下させるとともに、血清HDLコレステロールを上昇させる。
1、コレステロール低下作用
(1)LDL異化速度を亢進させる(ラット)。
(2)ステロールの胆汁中への排泄を促進させる(ラット)。
(3)肝コレステロール合成を抑制する(ラット)。
2、トリグリセライド低下作用
(1) リポ蛋白リパーゼ活性を亢進させ、トリグリセライド消失速度を上昇させる(ラット)。
(2)肝臓でのトリグリセライド生合成を抑制する(ラット)。
(3)VLDLトリグリセライドの分泌を抑制する(ラット)。
3、HDLコレステロール上昇作用
HDLの主要構成蛋白であるアポA-Ⅰ及びA-Ⅱの産生を増加させる。
中文翻译:
通过激活核内受体过氧化物酶体增殖物激活受体α(PPARα),调节各种蛋白质的表达,从而全面改善脂质代谢,降低血清胆固醇浓度和血清甘油三酯浓度,同时升高血清高密度脂蛋白胆固醇(HDL胆固醇)。
1、降低胆固醇的作用
(1)加快低密度脂蛋白(LDL)的异化速度(大鼠实验)。
(2)促进甾醇向胆汁中的排泄(大鼠实验)。
(3)抑制肝脏中胆固醇的合成(大鼠实验)。
2、降低甘油三酯的作用
(1)增强脂蛋白脂肪酶活性,加快甘油三酯的清除速度(大鼠实验)。
(2)抑制肝脏中甘油三酯的生物合成(大鼠实验)。
(3)抑制极低密度脂蛋白(VLDL)中甘油三酯的分泌(大鼠实验)。
3、升高HDL胆固醇的作用
增加高密度脂蛋白(HDL)的主要构成蛋白载脂蛋白A-Ⅰ及A-Ⅱ的生成量。
二、规格
100錠[10錠(PTP)×10]。
三、性状
白色~微黄白色素錠。
中文翻译:
白色~微黄色的素片
四、成分说明
有効成分:1錠中日局フェノフィブラート80mg。
添加剤:含水二酸化ケイ素、ラウリル硫酸ナトリウム、ヒドロキシプロピルセルロース、ヒプロメロース、クロスカルメロースナトリウム、クロスポビドン、軽質無水ケイ酸。
中文翻译:
有效成分:每片含日本药局方规定的非诺贝特80毫克。
添加剂:含水二氧化硅、十二烷基硫酸钠、羟丙基纤维素、羟丙甲纤维素、羧甲基纤维素钠、交联聚维酮、轻质无水硅酸。
五、功能主治
高脂血症(家族性を含む)。
中文翻译:
高脂血症(包括家族性高脂血症)。
六、用法用量
通常、成人にはフェノフィブラートとして1日1回106.6mg~160mgを食後経口投与する。なお、年齢、症状により適宜減量する。1日160mgを超える用量は投与しないこと。
中文翻译:
通常,对于成人,以非诺贝特计,每日一次,每次106.6毫克至160毫克,于餐后口服给药。另外,可根据年龄、症状适当减少剂量。请勿给予每日超过160毫克的剂量。
七、注意事项
1、あらかじめ高脂血症の基本である食事療法を行い、更に運動療法や、高血圧、喫煙等の虚血性心疾患のリスクファクターの軽減等も十分に考慮すること。
2、投与中は血清脂質値を定期的に検査し、本剤の効果が認められない場合には漫然と投与せず、中止すること。
3、本剤は肝機能及び肝機能検査値に影響を及ぼし、AST、ALT、γ-GTP、LDH、ALPの上昇、黄疸、並びに肝炎があらわれることがあるので、肝機能検査は投与開始3カ月後までは毎月、その後は3カ月ごとに行うこと。
中文翻译:
1、应事先实施作为高脂血症基础的饮食疗法,并且还要充分考虑进行运动疗法,以及减轻如高血压、吸烟等缺血性心脏病的风险因素等情况。
2、在用药期间要定期检查血清脂质值,如果未观察到本药物的效果,不要盲目继续用药,应停止用药。
3、本药物会对肝功能及肝功能检查值产生影响,可能会出现天门冬氨酸氨基转移酶(AST)、丙氨酸氨基转移酶(ALT)、γ-谷氨酰转肽酶(γ-GTP)、乳酸脱氢酶(LDH)、碱性磷酸酶(ALP)升高、黄疸以及肝炎等情况,因此,在用药开始后的3个月内每月进行一次肝功能检查,之后每3个月进行一次。
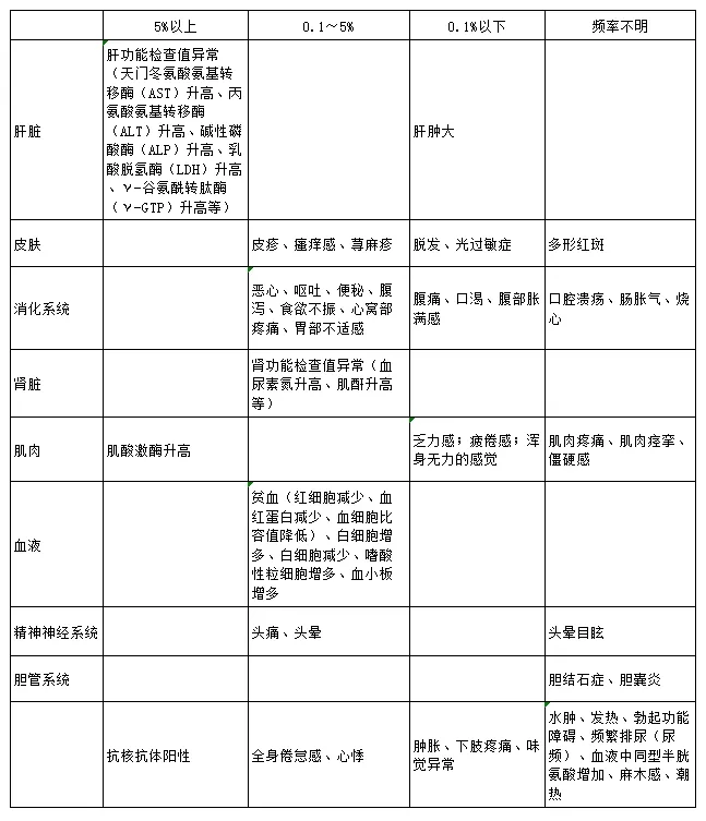
八、副作用
1、横紋筋融解症(頻度不明)
筋肉痛、脱力感、CK上昇、血中及び尿中ミオグロビン上昇を特徴とする横紋筋融解症があらわれ、これに伴って急性腎障害等の重篤な腎障害があらわれることがある。
2、肝障害(頻度不明)
肝炎や黄疸、AST、ALT等の著しい上昇を伴う肝機能障害があらわれることがある。異常が認められた場合には、減量又は中止等の適切な処置を講ずるとともに、少なくとも1カ月以内に肝機能検査を実施すること。
なお、AST又はALTが継続して正常上限の2.5倍あるいは100単位を超えた場合には投与を中止すること。
3、膵炎(頻度不明)
重度の腹痛、嘔気、嘔吐、アミラーゼ上昇、リパーゼ上昇等を特徴とする膵炎があらわれることがある

中文翻译:
1、横纹肌溶解症(发生频率不明)
会出现以肌肉疼痛、乏力感、肌酸激酶(CK)升高、血液及尿液中肌红蛋白升高为特征的横纹肌溶解症,并且可能会伴随出现急性肾损伤等严重的肾损伤情况。
2、肝损伤(发生频率不明)
可能会出现伴有肝炎、黄疸以及天冬氨酸氨基转移酶(AST)、丙氨酸氨基转移酶(ALT)等显著升高的肝功能障碍。如果发现异常,应采取减少剂量或停药等适当措施,并且至少在1个月内进行肝功能检查。
另外,如果天冬氨酸氨基转移酶(AST)或丙氨酸氨基转移酶(ALT)持续超过正常上限的2.5倍或超过100单位,应停止用药。
3、胰腺炎(发生频率不明)
可能会出现以严重腹痛、恶心、呕吐、淀粉酶升高、脂肪酶升高等为特征的胰腺炎。

九、禁忌
1、本剤の成分に対して過敏症の既往歴のある患者。
2、肝障害のある患者。
3、血清クレアチニン値が2.5mg/dL以上又はクレアチニンクリアランスが40mL/min未満の腎機能障害のある患者。
4、胆のう疾患のある患者[胆石形成が報告されている。]。
5、妊婦又は妊娠している可能性のある女性及び授乳婦。
中文翻译:
1、对本药剂成分有过敏症既往史的患者。
2、患有肝损伤的患者。
3、血清肌酐值为2.5毫克/分升以上,或肌酐清除率低于40毫升/分钟的存在肾功能障碍的患者。
4、患有胆囊疾病的患者[已有胆石形成的报告]。
5、孕妇、可能怀孕的女性以及哺乳期妇女。