马多斯软膏(マーデュオックス軟膏)


一、特征说明
1、マキサカルシトール
ビタミンD受容体に結合し、表皮角化細胞に対する分化誘導作用や異常増殖抑制作用、IL-6の分泌抑制作用を示すことにより、尋常性乾癬に対して有効性を発揮する。
2、ベタメタゾン酪酸エステルプロピオン酸エステル
標的細胞のグルココルチコイド受容体と結合し、炎症・免疫反応に関わる標的遺伝子の転写の活性化やNF-κB等の転写調節因子の活性化を直接阻害することで、炎症性サイトカインの産生抑制作用やT細胞等の増殖抑制作用を示す。
中文翻译:
1、他卡西醇
与维生素D受体结合,通过对表皮角质形成细胞表现出诱导分化作用、抑制异常增殖作用以及抑制白细胞介素-6(IL-6)的分泌作用,从而对寻常型银屑病发挥疗效。
2、倍他米松丁酸酯丙酸酯
与靶细胞的糖皮质激素受体结合,通过直接抑制与炎症和免疫反应相关的靶基因转录的激活以及核因子κB(NF-κB)等转录调节因子的激活,表现出抑制炎症性细胞因子的产生作用以及抑制T细胞等的增殖作用。
二、规格
チューブ:10g×1
中文翻译:
软管装:10克×1支
三、性状
白色半透明の軟膏剤。
中文翻译:
白色半透明的软膏剂。
四、成分说明
有効成分(1g中):マキサカルシトール 25μg、ベタメタゾン酪酸エステルプロピオン酸エステル0.5mg。
添加剤:無水エタノール、ミリスチン酸オクチルドデシル、流動パラフィン、パラオキシ安息香酸プロピル、パラオキシ安息香酸ブチル、白色ワセリン。
中文翻译:
有效成分(每1克中):马沙骨化醇25微克、倍他米松戊酸酯丙酸酯0.5毫克。
添加剂:无水乙醇、肉豆蔻酸辛基十二烷基酯、液体石蜡、对羟基苯甲酸丙酯、对羟基苯甲酸丁酯、白凡士林。
五、功能主治
尋常性乾癬。
中文翻译:
寻常型银屑病。
六、用法用量
通常、1日1回、適量を患部に塗布する。
中文翻译:
通常,每日1次,取适量涂抹于患处。
七、注意事项
1、本剤はマキサカルシトールとベタメタゾン酪酸エステルプロピオン酸エステルの配合剤であり、マキサカルシトールとベタメタゾン酪酸エステルプロピオン酸エステル双方の副作用が発現するおそれがあるため、本剤の適切な使用を検討すること。
2、本剤は活性型ビタミンD3誘導体を含有しており、血中カルシウム値が上昇する可能性がある。また、マキサカルシトール外用製剤において高カルシウム血症に伴い、急性腎障害の報告があるため、本剤の使用に際しては、血中カルシウム値及び腎機能(血中クレアチニン、BUN等)の検査を定期的(開始2~4週後に1回、その後は適宜)に行うこと。なお、正常域を超えた場合には減量又は使用を中止すること。
3、皮疹が広範囲にある場合や、皮疹重症度が高く、皮膚のバリア機能が低下して本剤の経皮吸収が増加する可能性のある患者では、高カルシウム血症が発現しやすく、急性腎障害に至る可能性もあるため、本剤を少量から使用開始し、観察を十分に行い、血中カルシウム値及び腎機能の検査を定期的に行うこと。
4、皮膚萎縮、ステロイド潮紅等の局所的副作用が発現しやすいので、特に顔面、頸、陰部、間擦部位の皮疹への使用には、症状の程度を十分考慮すること。
5、本剤は副腎皮質ホルモンを含有しており、大量又は長期にわたる広範囲の使用(特に密封療法(ODT))により、副腎皮質ステロイド剤を全身投与した場合と同様の症状があらわれることがある。
6、本剤はマキサカルシトールを含有しており、密封療法(ODT)における安全性は確立していない。
中文翻译:
1、本药剂是马沙骨化醇和倍他米松戊酸酯丙酸酯的复方制剂,由于马沙骨化醇和倍他米松戊酸酯丙酸酯都有可能出现副作用,因此需考虑本药剂的合理使用。
2、本药剂含有活性型维生素D3衍生物,有可能导致血中钙值升高。另外,在马沙骨化醇外用制剂中,有因高钙血症而引发急性肾损伤的报告,所以在使用本药剂时,要定期(开始用药2至4周后检查1次,之后视情况而定)进行血中钙值及肾功能(血肌酐、尿素氮等)检查。如果数值超出正常范围,则需减少用药量或停止使用。
3、对于皮疹范围广泛、皮疹严重程度高,且皮肤屏障功能降低,本药剂经皮吸收可能增加的患者,容易出现高钙血症,也有可能发展为急性肾损伤。因此,应从少量开始使用本药剂,充分观察,并定期进行血中钙值及肾功能检查。
4、由于容易出现皮肤萎缩、类固醇性潮红等局部副作用,所以尤其在用于面部、颈部、阴部、皮肤褶皱部位的皮疹时,要充分考虑症状的严重程度。
5、本药剂含有肾上腺皮质激素,大量或长期大面积使用(特别是封包疗法(ODT))时,可能会出现与全身使用肾上腺皮质类固醇药物时相同的症状。
6、本药剂含有马沙骨化醇,封包疗法(ODT)下的安全性尚未确立。
八、副作用
1、高カルシウム血症(頻度不明)
高カルシウム血症及び高カルシウム血症によると考えられる臨床症状(口渇、倦怠感、脱力感、食欲不振、嘔吐、腹痛、筋力低下等)があらわれることがある。異常が認められた場合には使用を中止し、血中カルシウム値、尿中カルシウム値等の生化学的検査を行い、必要に応じて輸液等の処置を行うこと。
2、急性腎障害(頻度不明)
血中カルシウム増加を伴った急性腎障害があらわれることがあるので、血中カルシウム値及び腎機能を定期的に観察し、異常が認められた場合には使用を中止し、適切な処置を行うこと。
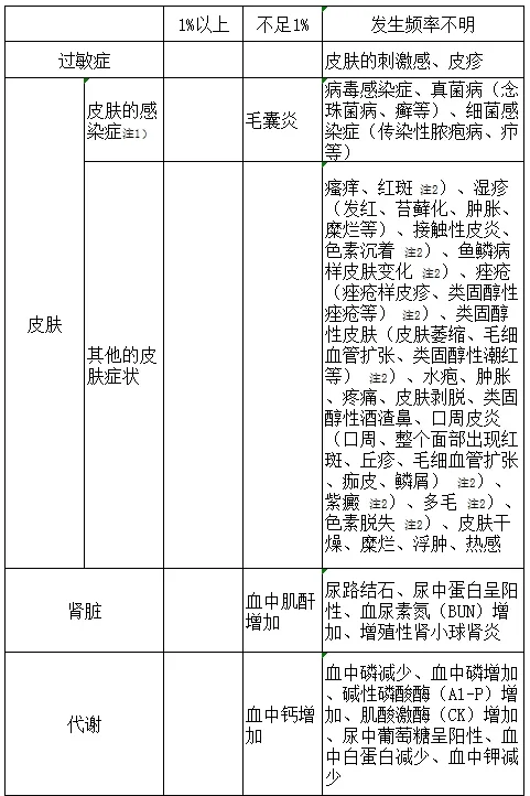
3、その他の副作用

中文翻译:
1、高钙血症(发生频率不明)
可能会出现高钙血症以及被认为是由高钙血症引起的临床症状(口渴、倦怠感、乏力感、食欲不振、呕吐、腹痛、肌力下降等)。如果发现异常情况,应停止使用,进行血中钙值、尿中钙值等生化检查,并根据需要进行输液等处理。
2、急性肾损伤(发生频率不明)
因为可能会出现伴有血中钙含量增加的急性肾损伤,所以要定期观察血中钙值和肾功能。如果发现异常情况,应停止使用,并采取适当的处理措施。
3、其他副作用


九、禁忌
1、本剤の成分に対して過敏症の既往歴のある患者
2、細菌・真菌・スピロヘータ・ウイルス皮膚感染症及び動物性皮膚疾患(疥癬、けじらみ等)[感染症及び動物性皮膚疾患症状を悪化させることがある。]
3、潰瘍(ベーチェット病は除く)、第2度深在性以上の熱傷・凍傷[皮膚の再生が抑制され、治癒が著しく遅れるおそれがある。また、感染のおそれがある。]
中文翻译:
1、对本药剂成分有过敏症既往史的患者
2、细菌、真菌、螺旋体、病毒引起的皮肤感染症以及动物性皮肤病(疥疮、虱子等)[可能会使感染症及动物性皮肤病的症状恶化。]
3、溃疡(白塞病除外)、二度以上深度的烧伤、冻伤[可能会抑制皮肤的再生,导致愈合显著延迟。此外,还有感染的风险。]