在日本护照过期了怎么办?2023中国领事APP换发护照攻略来了~
终于回到疫情之前的日子了!好多小伙伴都想回国探亲、旅游或出差,但突然发现护照快要过期了或者已经过期了,这可让人着急不已。别担心!马上安排~
中国驻日本领事馆在2021年就启用了中国领事APP,该应用程序提供了许多便利的功能,包括护照申请和换发办理等,身在海外的我们,只要一部手机就可以轻松搞定护照的申请和换发手续,不用再几次跑大使馆了,特别方便。

提示
根据中国领事服务网上的信息,满足以下条件任意一个,可在所在国的中国使馆申请换发护照:
A、护照过期的;
B、护照有效期不足一年的;护照有效期剩余一年以上,但确因办理当地居留、签证延期、工作许可或有其他正当理由需要提前换发护照的;
C、护照签证页即将用完的;
D、容貌变化较大的
前段时间作为监护人身份有过一次给孩子更换护照的经历,(孩子是小学生,护照是6月5日到期),简单地按时间线有以下几个步骤:
下面来一个换发护照的图文详解版:
01下载中国领事APP
在手机上下载中国领事APP,安卓、苹果系统都可以。

02注册和登录
打开中国领事APP后,按照指示进行注册并创建一个“个人账户”。没有国内手机号的小伙伴也不用担心,可以用邮箱来注册。完成注册后,就可以回到首页登录到应用程序中去。提个醒密码**记一笔,因为如果不是一次性完成申请的,有可能应用程序中途会自动退出,再次进入时需要重新输入账号和密码。当然忘记密码了也可以重新设定的。

03选择护照服务
在应用程序的主界面上,有多个服务选项。选择“护照/旅行证”选项,进入护照服务页面。

然后根据自身护照的情况选择相应的选项。

在“个人信息”这栏里,你人处在哪里就选择哪个拟办证的使领馆。比如我选择的是东京地区的驻日本使馆领事部。
在“申请业务类型”这里,点击“护照换发”或“应急旅行证”业务模块。
✳注:“应急旅行证”业务仅适用于短期出国旅游、出差等丢失护照急需回国人员,在当地居留、学习、工作人员应选择“护照换发”业务。
04填写申请表


05上传照片和身份验证
在申请表中,需要上传一张符合规定的护照照片和相关的身份证明文件。请确保照片清晰可见,并符合中国护照照片要求。



✳注:在上传照片后,为确保相关证件申请系本人操作,APP将对申请人进行人脸识别。如确实无法通过身份验证,可点击“跳过”直接进入下一步,但之后需要在线预约视频面谈时间。
06提交资料和支付缴费
APP提示所需的资料(在留卡正反面、护照首页等)均可通过APP在线提交。


✳注:申请人如未满16周岁,有关操作应由其父母一方或法定监护人协助,根据APP内提示要上传父母一方或法定监护人同意办理护照的声明书,父母一方或法定监护人的护照等身份证件,以及一份3个月内的住民票。

07资料初审通过后,预约网上面谈时间
支付成功提交订单后,等待使领馆审核。我们可在“我的订单”或“消息中心”跟踪办证进度,如果APP中留言要求补充上传材料的就要及时对应补上。
像我的情况是,因为开始的时候用的照片是直接用手机拍的,虽然开始通过了,但是整体审核的时候没有通过,需要重新补交电子版照片。于是下载了上文的证件照APP,就顺利通过了。

08面试和审核
资料初审通过后,APP上就会来消息,通知你预约面试。通常申请人为未成年人或人脸识别未通过等情形,使领馆可能要求与申请人通过APP进行视频面谈。
使领馆工作人员会按照预约时间主动发起视频面谈。视频面谈过程中,请准备好有关办证材料原件和当天报纸,配合工作人员进行截图操作,并回答相关提问,全程不超过5分钟。

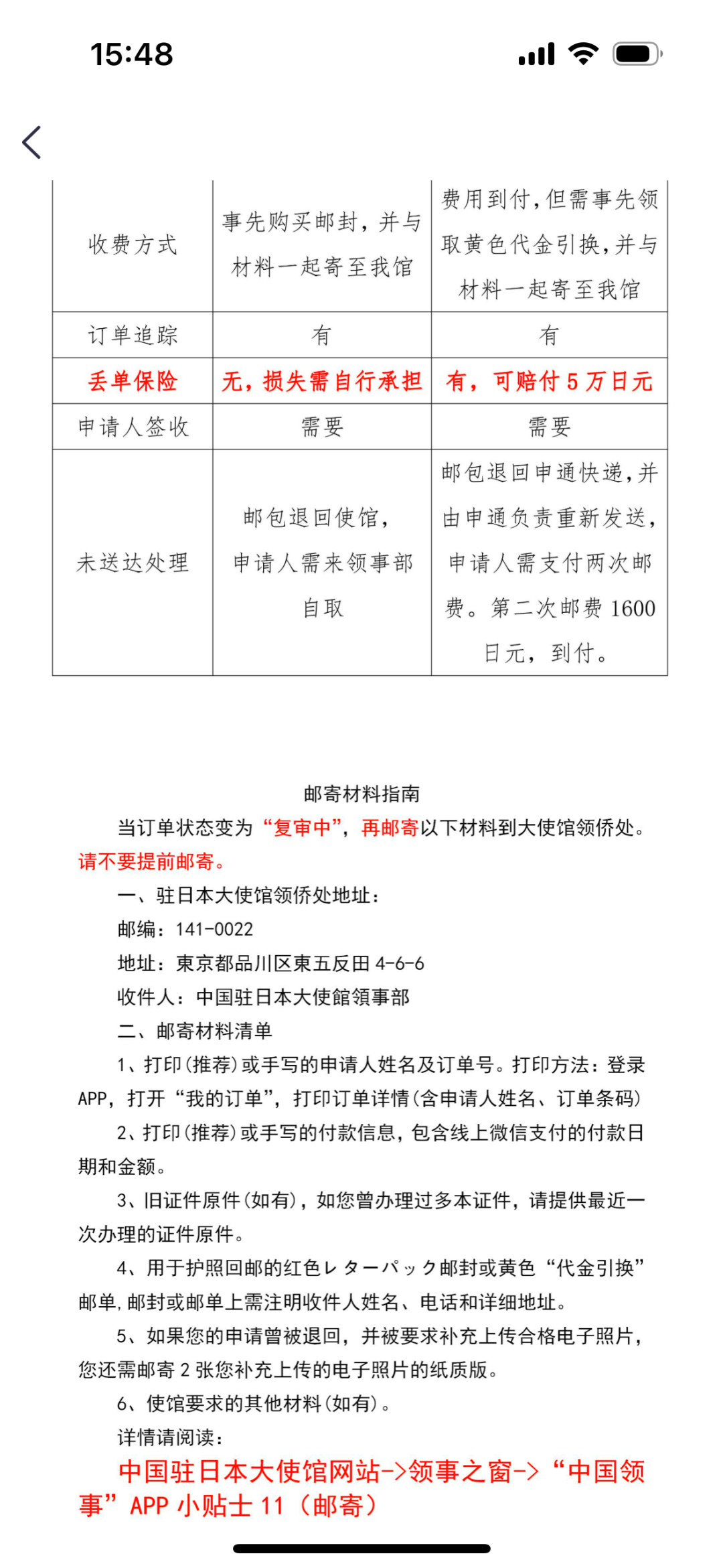
09复审通过后,邮寄照片和旧护照到大使馆

面试结束后,随时留意“我的订单”界面,当界面显示初审通过【复审中】时,就会来消息通知你要邮寄相关材料了。邮寄材料基本包括:
*打印的微信支付截图
*打印的“我的订单”界面【复审中】的订单详情截图
*两张纸质照片(可以和电子照片一致,白底33cm*48cm)
*旧护照
*两个レターパック(红色的,711便利店就有,520日元一个,一个用于寄出材料,另一个用于大使馆寄回新护照用,注意地址不要写错。)


10等待接收新护照
在邮寄了上一个步骤里的纸质材料后,就剩下在APP中跟踪申请状态和进展。

写在最后:提个醒,以上步骤是2023年5月时间点笔者更新护照的全过程,仅供参考,实际申请过程可能因地区和个人情况而有所不同。在申请过程中,有任何疑问或特殊情况,建议您咨询当地的中国领事馆或领事办事处获取准确的指导。
另外,有申请经验的小伙伴们欢迎在下面留言交流分享,让其他更多的小伙伴在申请过程中少走弯路,顺利换证。
